您所在的位置: 严约律师事务所/律本律师团队/银行卡解冻 >律师文集
江西严约律师事务所是一家公司化律师事务所,一直实行一体化运营,建立了整套管理规章制度,讲求团队的分工与合作,始终秉持着“专业严谨、恪守契约”的精神,为客户提供全方位、多层次、高效率的法律服务,致力于打造特色所、... 详细>>
律师姓名:律本律师团队
手机号码:15979191102
执业律所:江西严约律师事务所
联系地址:江西省南昌市红谷滩区红谷中大道998号元创国际11楼
重要提醒:近期很多假冒律本律师名义对外宣传,及抄袭律本律师团队原创文章,挪用律本律师团队成功案例,请大家认准该官方唯一公众号!认准原创!谨防被骗!
律本律师团队,解决银行卡冻结难题,为你保驾护航!
近年来,虚拟货币、现实世界资产代币等加密资产市场快速扩张。然而,高收益的诱惑背后,是深不可测的风险漩涡:“一晚上账户缩水一半”“交易平台突然无法登录”“稳定币不再稳定”……这些已成为不少虚拟货币投资者的切肤之痛。
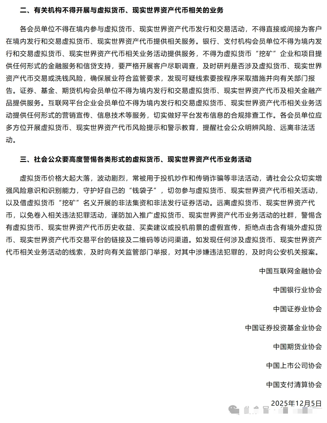
12月5日,中国互联网金融协会等7家协会联合发布关于防范涉虚拟货币等非法活动的风险提示,提醒公众明辨风险、远离非法活动。



免责声明:本网部分文章和信息来源于国际互联网,本网转载出于传递更多信息和学习之目的。如转载稿涉及版权等问题,请立即联系网站所有人,我们会予以更改或删除相关文章,保证您的权利。同时,部分文章和信息会因为法律法规及国家政策的变更失去时效性及指导意义,仅供参考。
技术支持:网律科技