15979191102

团队介绍

律本律师团队 江西严约律师事务所是一家公司化律师事务所,一直实行一体化运营,建立了整套管理规章制度,讲求团队的分工与合作,始终秉持着“专业严谨、恪守契约”的精神,为客户提供全方位、多层次、高效率的法律服务,致力于打造特色所、... 详细>>

在线咨询

联系我们

律师姓名:律本律师团队

手机号码:15979191102

执业律所:江西严约律师事务所

联系地址:江西省南昌市红谷滩区红谷中大道998号元创国际11楼

银行卡解冻

重磅:关于“断卡”行动中有关法律适用问题的会议纪要

图片



最高人民法院刑事审判



第三庭最高人民检察院第四检察厅



公安部刑事侦查局



关于“断卡”行动中有关法律适用问题的会议纪要

 


  


各省、自治区、直辖市高级人民法院刑事审判庭、人民检察院刑事检察部、公安厅(局)刑侦局、刑侦(警)总队,新疆维吾尔自治区高级人民法院生产建设兵团分院刑事审判庭、新疆生产建设兵团人民检察院刑事检察部、新疆生产建设兵团公安局刑侦总队:


在国务院打击治理电信网络新型违法犯罪工作部际联席会议办公室的统一部署下,各级人民法院、人民检察院和公安机关认真落实习近平总书记重要指示批示精神,加强协作配合,积极履职作为,“断卡”行动深入推进,打击整治成效日益明显,有力遏制了电信网络诈骗犯罪持续高发的势头。2021年6月,最高人民法院、最高人民检察院、公安部联合发布《关于办理电信网络诈骗等刑事案件适用法律若干问题的意见(二)》(以下简称“《意见(二)》”),进一步解决了实践中的部分难点重点问题,为打击治理专项工作提供了有力法律保障。


当前,涉“两卡”(即手机卡、信用卡)犯罪形势依旧复杂严峻,犯罪类型多样且不断发展,需要进一步统一认识,明确依据,更好实现打击治理的目的。为此,2021年11月26日和2022年1月7日,最高人民法院刑事审判第三庭、最高人民检察院第四检察厅和公安部刑事侦查局先后召开联席会议,就当前“断卡”行动中各地反映的突出法律适用问题进行研究,就相关问题形成共识。现将会议纪要下发,供各地在办案中参考。


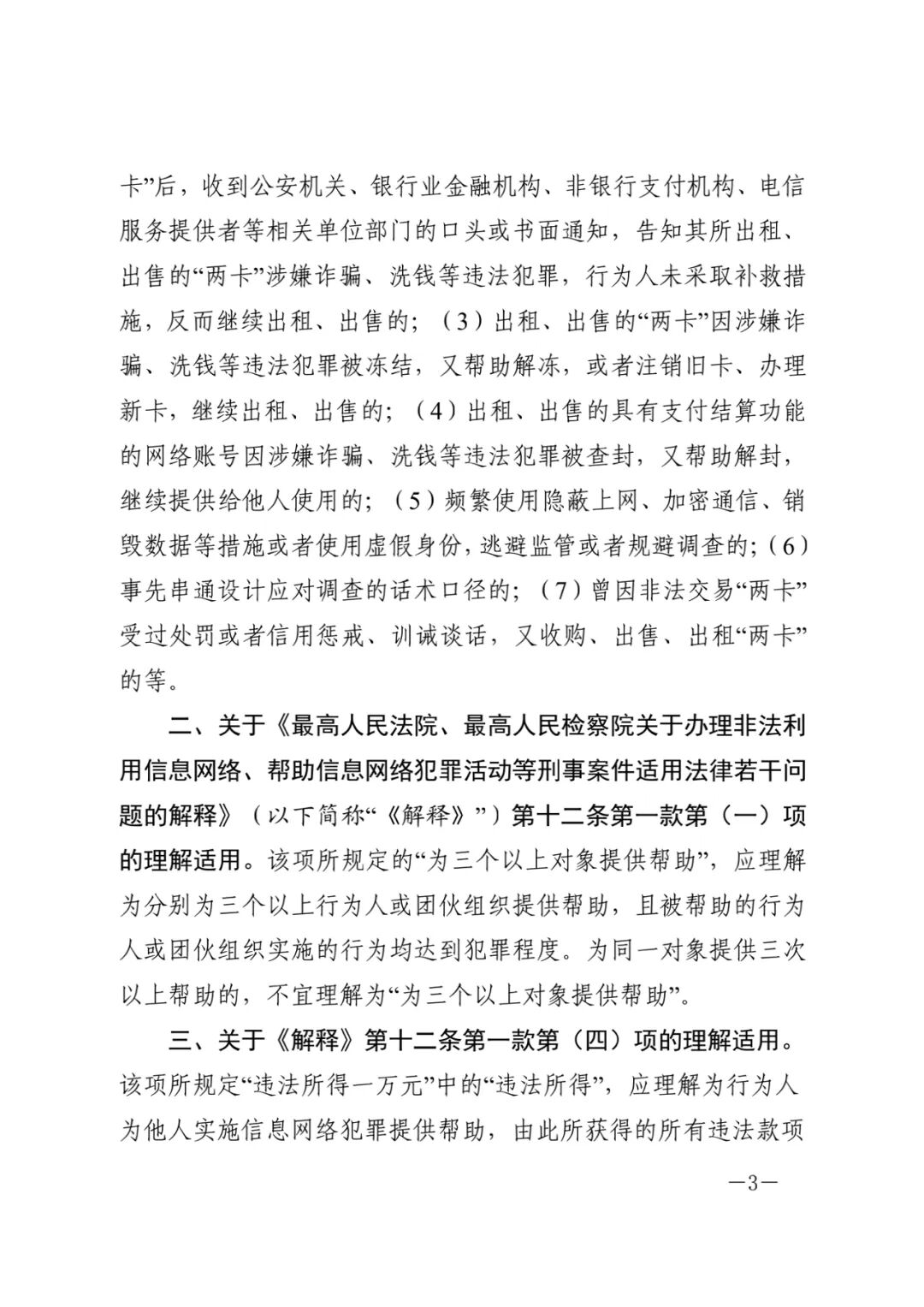
一、关于帮助信息网络犯罪活动罪中“明知他人利用信息网络实施犯罪”的理解适用。认定行为人是否“明知”他人利用信息网络实施犯罪,应当坚持主客观相一致原则,即要结合行为人的认知能力、既往经历、交易对象、与信息网络犯罪行为人的关系、提供技术支持或者帮助的时间和方式、获利情况、出租、出售“两卡”的次数、张数、个数,以及行为人的供述等主客观因素,同时注重听取行为人的辩解并根据其辩解合理与否,予以综合认定。司法办案中既要防止片面倚重行为人的供述认定明知;也要避免简单客观归罪,仅以行为人有出售“两卡”行为就直接认定明知。特别是对于交易双方存在亲友关系等信赖基础,一方确系偶尔向另一方出租、出售“两卡”的,要根据在案事实证据,审慎认定“明知”。


在办案过程中,可着重审查行为人是否具有以下特征及表现,综合全案证据,对其构成“明知”与否作出判断:(1)跨省或多人结伙批量办理、收购、贩卖“两卡”的;(2)出租、出售“两卡”后,收到公安机关、银行业金融机构、非银行支付机构、电信服务提供者等相关单位部门的口头或书面通知,告知其所出租、出售的“两卡”涉嫌诈骗、洗钱等违法犯罪,行为人未采取补救措施,反而继续出租、出售的;(3)出租、出售的“两卡”因涉嫌诈骗、洗钱等违法犯罪被冻结,又帮助解冻,或者注销旧卡、办理新卡,继续出租、出售的;(4)出租、出售的具有支付结算功能的网络账号因涉嫌诈骗、洗钱等违法犯罪被查封,又帮助解封,继续提供给他人使用的;(5)频繁使用隐蔽上网、加密通信、销毁数据等措施或者使用虚假身份,逃避监管或者规避调查的;(6)事先串通设计应对调查的话术口径的;(7)曾因非法交易“两卡”受过处罚或者信用惩戒、训诫谈话,又收购、出售、出租“两卡”的等。


二、关于《最高人民法院、最高人民检察院关于办理非法利用信息网络、帮助信息网络犯罪活动等刑事案件适用法律若干问题的解释》(以下简称“《解释》”)第十二条第一款第(一)项的理解适用。该项所规定的“为三个以上对象提供帮助”,应理解为分别为三个以上行为人或团伙组织提供帮助,且被帮助的行为人或团伙组织实施的行为均达到犯罪程度。为同一对象提供三次以上帮助的,不宜理解为“为三个以上对象提供帮助”。


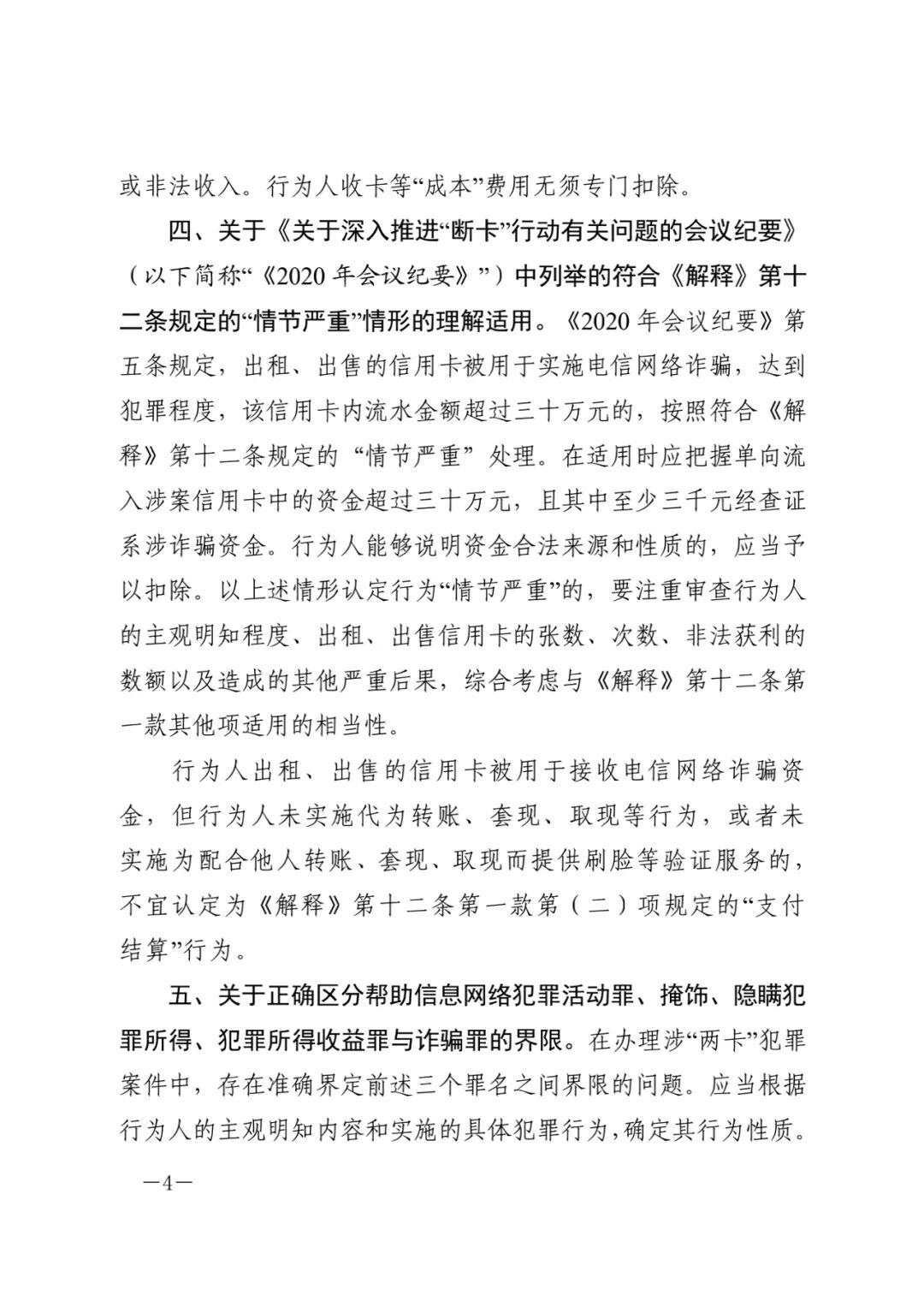
三、关于《解释》第十二条第一款第(四)项的理解适用。该项所规定“违法所得一万元”中的“违法所得”,应理解为行为人为他人实施信息网络犯罪提供帮助,由此所获得的所有违法款项或非法收入。行为人收卡等“成本”费用无须专门扣除。


四、关于《关于深入推进“断卡”行动有关问题的会议纪要》(以下简称“《2020年会议纪要》”)中列举的符合《解释》第十二条规定的情节严重情形的理解适用。《2020年会议纪要》第五条规定,出租、出售的信用卡被用于实施电信网络诈骗,达到犯罪程度,该信用卡内流水金额超过三十万元的,按照符合《解释》第十二条规定的“情节严重”处理。在适用时应把握单向流入涉案信用卡中的资金超过三十万元,且其中至少三千元经查证系涉诈骗资金。行为人能够说明资金合法来源和性质的,应当予以扣除。以上述情形认定行为“情节严重”的,要注重审查行为人的主观明知程度、出租、出售信用卡的张数、次数、非法获利的数额以及造成的其他严重后果,综合考虑与《解释》第十二条第一款其他项适用的相当性。行为人出租、出售的信用卡被用于接收电信网络诈骗资金,但行为人未实施代为转账、套现、取现等行为,或者未实施为配合他人转账、套现、取现而提供刷脸等验证服务的,不宜认定为《解释》第十二条第一款第(二)项规定的“支付结算”行为。


五、关于正确区分帮助信息网络犯罪活动罪、掩饰、隐瞒犯罪所得、犯罪所得收益罪与诈骗罪的界限。在办理涉“两卡”犯罪案件中,存在准确界定前述三个罪名之间界限的问题。应当根据行为人的主观明知内容和实施的具体犯罪行为,确定其行为性质。以信用卡为例:(1)明知他人实施电信网络诈骗犯罪,参加诈骗团伙或者与诈骗团伙之间形成较为稳定的配合关系,长期为他人提供信用卡或者转账取现的,可以诈骗罪论处。(2)行为人向他人出租、出售信用卡后,在明知是犯罪所得及其收益的情况下,又代为转账、套现、取现等,或者为配合他人转账、套现、取现而提供刷脸等验证服务的,可以掩饰、隐瞒犯罪所得、犯罪所得收益罪论处。(3)明知他人利用信息网络实施犯罪,仅向他人出租、出售信用卡,未实施其他行为,达到情节严重标准的,可以帮助信息网络犯罪活动罪论处。


在司法实践中,应当具体案情具体分析,结合主客观证据,重视行为人的辩解理由,确保准确定性。


六、关于《意见(二)》第三条的理解适用。为严厉打击跨境电信网络诈骗团伙犯罪,该条规定,有证据证实行为人参加境外诈骗犯罪集团或犯罪团伙,在境外针对境内居民实施电信网络诈骗犯罪行为,诈骗数额难以查证,但一年内出境赴境外诈骗犯罪窝点累计时间30日以上或多次出境赴境外诈骗犯罪窝点的,以诈骗罪依法追究刑事责任。在司法适用时,要注意把握以下三个要求:(1)有证据证明行为人参加了境外电信网络诈骗犯罪集团或犯罪团伙,且在境外针对境内居民实施了具体的诈骗犯罪行为;(2)行为人一年内出境赴境外诈骗犯罪窝点累计30日以上,应当从行为人实际加入境外诈骗犯罪窝点的日期开始计算时间;(3)诈骗数额难以查证,是指基于客观困难,确实无法查清行为人实施诈骗的具体数额。在办案中,应当首先全力查证具体诈骗数额;在诈骗数额难以查清的情况下,根据《最高人民法院、最高人民检察院关于办理诈骗刑事案件具体应用法律若干问题的解释》和《最高人民法院、最高人民检察院、公安部关于办理电信网络诈骗等刑事案件适用法律若干问题的意见》的规定,还应当查证发送诈骗信息条数和拨打诈骗电话次数,如二者均无法查明,才适用该条规定。


七、关于收购、出售、出租信用卡的行为,可否以窃取、收买、非法提供信用卡信息罪追究刑事责任的问题。《刑法修正案(五)》设立了窃取、收买、非法提供信用卡信息罪,主要考虑是:利用信用卡信息资料复制磁条卡的问题在当时比较突出,严重危害持卡人的财产安全和国家金融安全,故设立本罪,相关司法解释将本罪入罪门槛规定为1张(套)信用卡。其中的“信用卡信息资料”,是指用于伪造信用卡的电子数据等基础信息,如有关发卡行代码、持卡人账户、密码等内容的加密电子数据。在“断卡”行动破获的此类案件中,行为人非法交易信用卡的主要目的在于直接使用信用卡,而非利用其中的信息资料伪造信用卡。故当前办理“断卡”行动中的此类案件,一般不以窃取、收买、非法提供信用卡信息罪追究刑事责任。


八、关于收购、出售、出租信用卡“四件套行为的处理。行为人收购、出售、出租信用卡“四件套”(一般包括信用卡,身份信息,U盾,网银),数量较大的,可能同时构成帮助信息网络犯罪活动罪、妨害信用卡管理罪等。“断卡”行动中破获的此类案件,行为人收购、出售、出租的信用卡“四件套”,主要流向电信网络诈骗犯罪团伙或人员手中,用于非法接收、转移诈骗资金,一般以帮助信息网络犯罪活动罪论处。对于涉案信用卡“四件套”数量巨大,同时符合妨害信用卡管理罪构成要件的,择一重罪论处。


九、关于重大电信网络诈骗及其关联犯罪案件的管辖。对于涉案人数超过80人,以及在境外实施的电信网络诈骗及其关联犯罪案件,公安部根据工作需要指定异地管辖的,指定管辖前应当商最高人民检察院和最高人民法院。


各级人民法院、人民检察院、公安机关要充分认识到当前持续深入推进“断卡行动的重要意义,始终坚持依法从严惩处和全面惩处的方针,坚决严惩跨境电信网络诈骗犯罪集团和人员、贩卖“两卡”团伙头目和骨干、职业“卡商”、行业“内鬼”等。同时,还应当注重宽以济严,对于初犯、偶犯、未成年人、在校学生,特别是其中被胁迫或蒙骗出售本人名下“两卡”,违法所得、涉案数额较少且认罪认罚的,以教育、挽救为主,落实“少捕慎诉慎押”的刑事司法政策,可以依法从宽处理,确保社会效果良好。


各省级人民法院、人民检察院、公安机关要尽快传达并转发本会议纪要,不断提高办案能力,依法准确办理涉“两卡”犯罪案件,确保“断卡”行动深入健康开展。在司法实践中如遇有重大疑难问题,应及时对口上报。


最高人民法院刑事审判

第三庭最高人民检察院第四检察厅

公安部刑事侦查局

2022年3月22日





 

图片

图片
图片
图片
图片
图片
图片



免责声明:本网部分文章和信息来源于国际互联网,本网转载出于传递更多信息和学习之目的。如转载稿涉及版权等问题,请立即联系网站所有人,我们会予以更改或删除相关文章,保证您的权利。同时,部分文章和信息会因为法律法规及国家政策的变更失去时效性及指导意义,仅供参考。

江西严约律师事务所

地址:江西省南昌市红谷滩区红谷中大道998号元创国际11楼

手机:15979191102

*姓名:

*电话:

*验证码:
*内容:

扫码关注×

添加关注,精彩分享